41万省直职工生育险划归广州 每人可领5项待遇平均约两万
2015年01月16日 03:48
来源:新快报
广大省直单位职工注意啦!记者昨日从广东省、广州市人社部门获悉,从2015年1月1日起,广东省直统筹生育保险已划归属地管理,共涉及51万省直单位职工,其中划归广州市管理的有约41万。这就意味着,之前在省社保局参加生育保险,从本月起将按各地市标准享受生育保险待遇,更有着数。其中划归到广州的,个人仍不需缴费,但待遇则普遍有所提高,满足条件的,基本可以做到全额报销。
原标题:41万省直职工生育险划归广州 每人可领5项待遇平均约两万
日期:[2015-01-16] 版次:[A08] 版名:[热点] 字体:【大中小】

●本月起实施,另有约10万人划归其他19个地市管理
●个人仍无需缴费,办妥就医凭证分娩意外也能报销
广大省直单位职工注意啦!记者昨日从广东省、广州市人社部门获悉,从2015年1月1日起,广东省直统筹生育保险已划归属地管理,共涉及51万省直单位职工,其中划归广州市管理的有约41万。这就意味着,之前在省社保局参加生育保险,从本月起将按各地市标准享受生育保险待遇,更有着数。其中划归到广州的,个人仍不需缴费,但待遇则普遍有所提高,满足条件的,基本可以做到全额报销。
■新快报记者 占文平 实习生 曾钰熙
个人仍然不用缴费 单位缴费增加一倍
去年9月获修订、本月起实施的《广东省职工生育保险规定》规定:用人单位及其职工按照属地管理原则,在用人单位注册登记地参加生育保险。根据该规定,省人社厅近日发出通知,从2015年1月1日起,原在广东省社会保险基金管理局参加生育保险的中央驻粤单位、省属单位及其职工,有非军籍职工的军队、武警部队所属用人单位及其非军籍职工,调整为在本单位参加职工基本医疗保险的统筹地区参加生育保险。
据了解,本次省社保生育保险划归属地管理,共涉及5000多家参保单位,涉及参保职工51万人。其中移交到广州市约有41万参保人,另外10万人划归至广东省各地市(除河源外,其他19个地市都有)。
此次移交后,个人仍无需缴费,但单位缴费费率则可能会有所变化。据了解,原来省社保的生育保险单位缴费费率为上年度本单位职工工资总额的0.4%,而广州市生育保险的单位缴费费率为上年度本单位职工工资总额的0.85%。至于移交至广东其他地市的,单位缴费费率则按照各地市标准执行,目前各地市缴费标准不一,但缴费费率都不会高于本单位上月职工工资总额1%。
划到广州着数更多
可与医院直接结算
对于原在省社保参加生育保险本次划归广州市参保的职工来说,着数更多,享受的生育保险待遇普遍都有所提高。
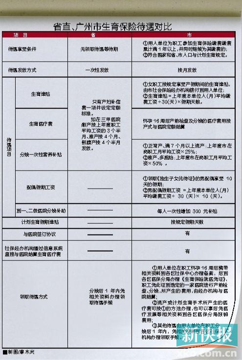
广州市人社局介绍,省市生育保险待遇差异如下:一是待遇结构有差异,省直的只有产妇补偿费一项,而广州市有生育医疗费,生育津贴,一次性营养补助费,至一、二级医院分娩的一次性补贴,配偶男职工假期工资共计5项待遇;二是待遇发放方式有差异,省直的是一次性发放,而广州市则是按月发放;三是待遇享受条件有差异,省直的没有设定领取待遇的等待期,按时缴费即可享受待遇,而广州市规定了享受待遇时必须累计参保缴费满一年且同时继续缴费;四是医疗费结算方式有差异,省直的没有使用信息系统直接与医院结算医疗费用,而广州市可利用信息系统直接与医院结算生育医疗费。
市社保部门提醒,为了让职工能及时享受到生育保险待遇,由省社保移交至广州社保的参保单位,要尽快按广州地税征费的程序申报并办理核定缴费。以本月1日为时间界限,2014年12月31日(含当日)前的省直生育保险欠费及补缴由省地税局直属税务分局负责补收,2015年1月1日后的欠费及补缴由广州地税局负责征收。
焦点关注
只要符合3个条件 基本可全额报销
广州市生育险最有含金量的是,产妇分娩“医疗费上不封顶”
目前,广州市生育保险待遇总体要高于省社保。那省市社保在生育保险待遇方面,具体有何不同呢?就此,新快报记者采访了广州市人社局负责生育保险的相关人员。
该人员透露,“去年我们做了个测算,广州市生育保险平均待遇2万元左右,比省社保高出了1000元左右”。不过该负责人认为,市社保的生育保险待遇“最有含金量”的是对产妇分娩环节风险(可能也是最花钱的环节)的保障,“只要你办理了就医凭证,并且去选定的定点医院,分娩的相关医疗费是上限不封顶的。”
“总体而言,只要职工办理了就医凭证、所用药品在三个目录(生育保险诊疗目录、药品目录、医疗服务设施目录,即没用自费药)、符合医疗规范(不过度医疗),基本上可以做到全额报销(以就医凭证的记账为准)。”该人员总结道。![]()
网罗天下

凤凰资讯官方微信
图片新闻
视频
-
李咏珍贵私人照曝光:24岁结婚照甜蜜青涩
播放数:145391
-
金庸去世享年94岁,三版“小龙女”李若彤刘亦菲陈妍希悼念
播放数:3277
-
章泽天棒球写真旧照曝光 穿清华校服肤白貌美嫩出水
播放数:143449
-
老年痴呆男子走失10天 在离家1公里工地与工人同住
播放数:165128


