吉林宝源丰公司特大火灾事故系列案件一审宣判
2014年12月27日 10:16
来源:人民网
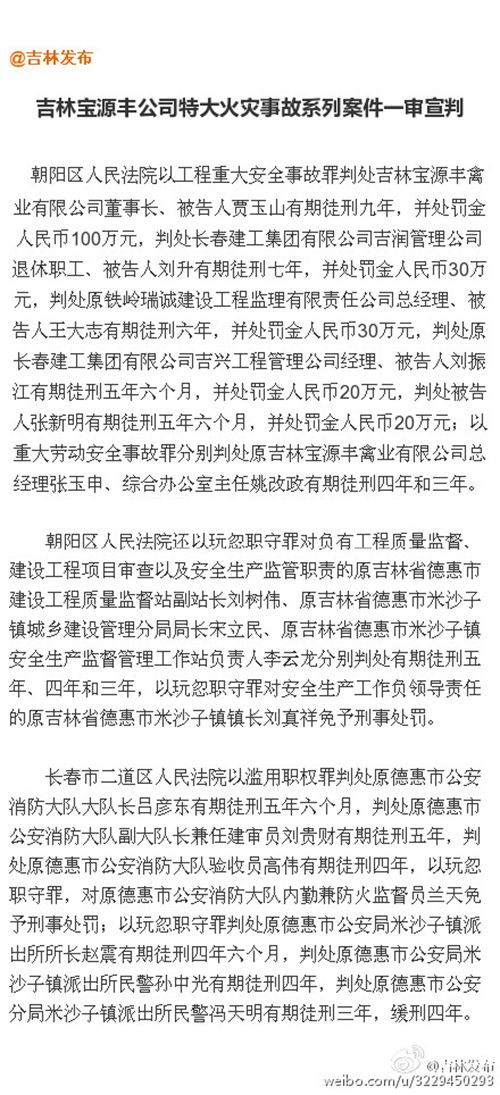
人民网12月27日电 据吉林省人民政府新闻办公室官方微博消息,12月26日,吉林省长春市朝阳区人民法院、二道区人民法院分别对德惠宝源丰公司特大火灾系列案件一审公开宣判。多名涉事企业和相关政府责任人被依法追究刑事责任,涉事公司董事长获刑9年。
网罗天下

凤凰资讯官方微信
图片新闻
视频
-
李咏珍贵私人照曝光:24岁结婚照甜蜜青涩
播放数:145391
-
金庸去世享年94岁,三版“小龙女”李若彤刘亦菲陈妍希悼念
播放数:3277
-
章泽天棒球写真旧照曝光 穿清华校服肤白貌美嫩出水
播放数:143449
-
老年痴呆男子走失10天 在离家1公里工地与工人同住
播放数:165128



