
近日,全国多地开展清理整治不规范地名工作,对居民区、大型建筑物和道路、街巷等地名中存在的“大、洋、怪、重”等不规范地名,进行规范化、标准化处理,引起热议。
目前,广东省各市直有关部门排查、论证,认定了第一批不规范地名,包括广州、深圳、珠海、汕头、惠州、云浮等城市。其中,以位于广州番禺的“万科欧泊”楼盘为例,其被列入的不规范类型为“怪”,通告要求该楼盘清理非标准名“万科欧泊”相关标志标识和宣传资料,重新设置标准名“新光城市花园”标志。
此外,地名整治过程中涉及房产证、身份证、户口本该如何处理,是否会带来不便也引来关注。
21日,民政部发布《民政部要求各地稳妥推进清理整治不规范地名工作》,要求各地要准确把握政策,严格按照有关法规和原则标准组织实施,防止随意扩大清理整治地名的范围。
详情看下来↓↓↓
广东多市认定不规范地名小区名单
近日,广东省民政厅官网公布广东省需清理整治的不规范地名清单(第一批)。经各相关市直有关部门排查、论证,认定了第一批不规范地名,包括广州、深圳、珠海、汕头、惠州、云浮等城市。
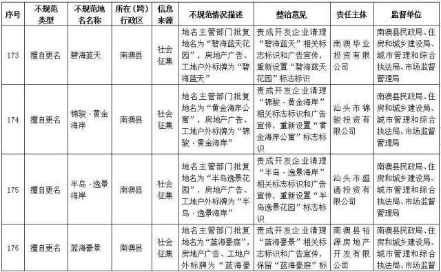
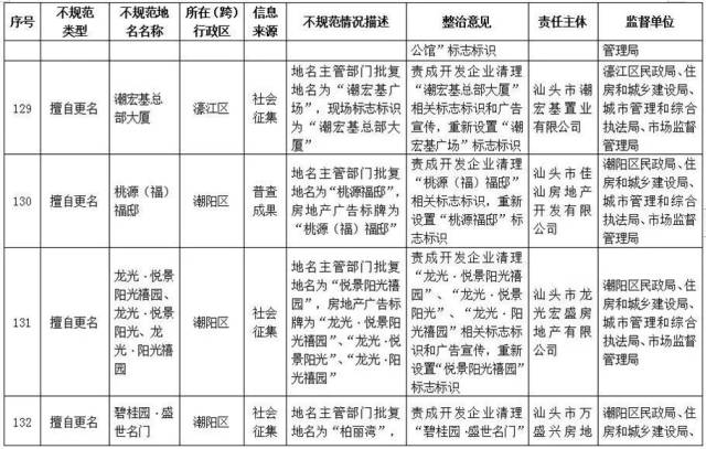
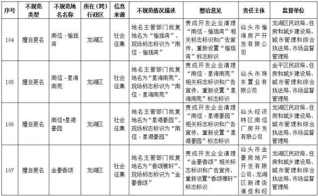
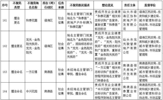
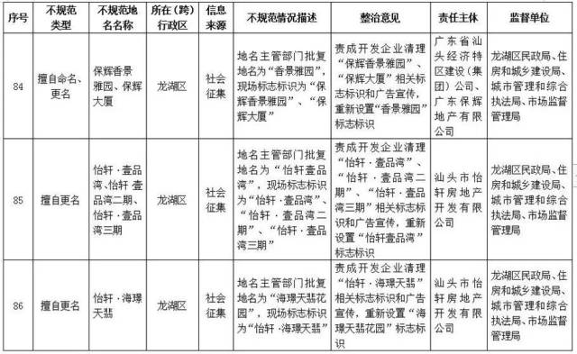
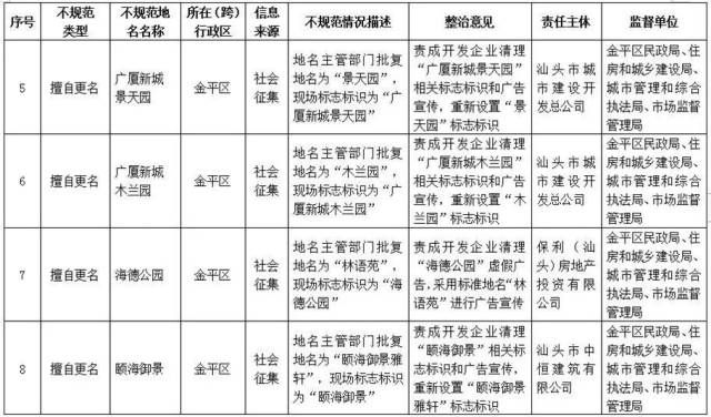
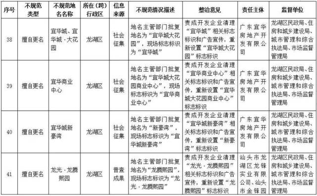
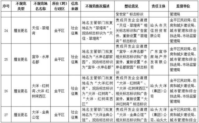
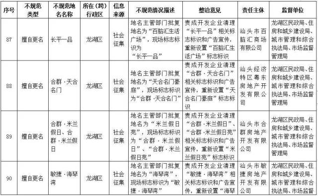
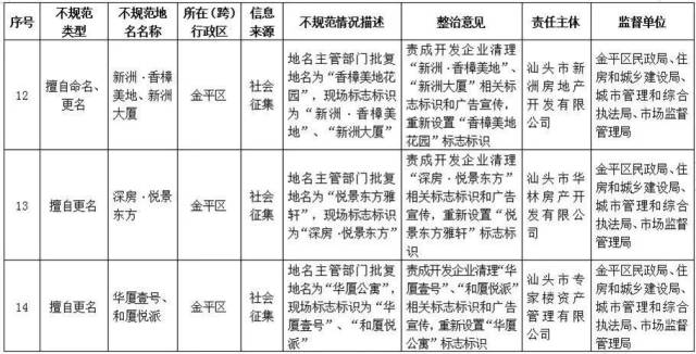
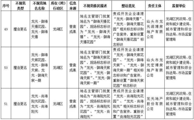
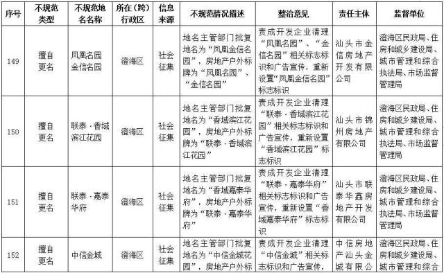
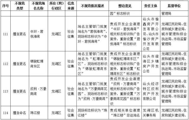
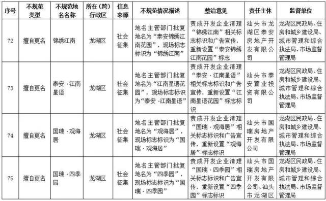
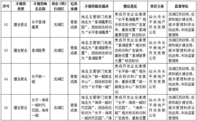
在这些不规范地名中,广州有23个,深圳首批清理整治62个、惠州有20个,汕头有178个,云浮有5个,珠海有25个。其中,大部分的不规范地名是小区名。
以汕头市为例,地名主管部门批复地名与房地产广告、工地户外标牌不一样,多家房地产企业存在擅自更名的情况。如地名主管部门批复地名为“锦绣阳光御府”,现场标志标识为“龙光·锦绣阳光御府” “龙光·阳光御府”。
又如广州,第一批需要清理整治的23个不规范地名,包括“琶洲一号”“合一国际”“东山一品”等10个“大”地名,“新天半山”“雅居乐锦城花冠集”“横展·江山时代”等11个“怪”地名,以及“罗马家园”“智汇Park”等2个“洋”地名。这些地名,不少是广州市民居住的小区名称。
这些地方均有规范地名,而使用了非标准地名,比如,广州市海珠区的“罗马家园”,其标准地名为“盛景家园”。按照要求,将清理不规范地名的相关标志标识和宣传资料,重新设置规范标志。
省民政厅相关负责人表示,清理整治不规范地名是贯彻落实党中央、国务院部署的重要行动,有利于传承弘扬中华优秀地名文化,促进政府治理体系和治理能力现代化。各级有关部门将加强沟通协作,科学合理确定清理整治清单,做好清理整治不规范地名工作。
查看各市名单↓↓↓
广州
深圳
珠海
惠州
汕头
云浮
中山
此外,22日,记者从中山市民政局获悉,市民政局已敦促全市各镇区开展地名规范摸查工作,并要求各镇区于6月底将所在地不规则地名清单统一上报给市民政局社会事务和区划地名科。届时,科室将邀请专家共同讨论全市地名规划工作。
中山市已成立全市清理整治不规范地名工作领导小组,工作领导小组办公室设在市民政局社会事务和区划地名科下。根据《工作方案》的附件文件《中山市列入清理整治范围的不规范地名认定原则和标准》,“大、洋、怪、重”等地名被定义如下:
“大”地名指,远远超出地理实际地域、地位、规模、功能等特征的,如未经批准,随意使用“宇宙、中央、天下”等词语的地名;未经批准,随意使用“世界、环球、欧洲、澳洲、美洲、中国、中华、全国、万国”等词语的地名;未经批准,随意使用“特区、首府”等具有专属意义词语的地名;甚至是,未经批准,占地面积不达到1万平方米以上,或总建筑面积不达到10万平方米以上的综合商贸建筑称之为“广场”,给公众造成误导等情况,都属于随意夸大的地名。
“洋”地名也被纳入整治,类似“金海M-CITY”“曼哈顿社区”“威尼斯花园”“马可波罗大厦”等包含外国地名、人名或外语词命名的均属于洋地名。
“怪”地名则指,用字不规范的地名、含义怪诞离奇的地名、含义低级庸俗的地名或带有浓重封建色彩的地名。类似“皇庭御景”“皇家府邸”“铂金御府”“黄泉路”等。
“重”名同音的“重”地名、有地无名、一地多名、一名多写等情况都纳入本次的整治范围。
与小区改名相关的法律问题
小区改名,后面还有一系列的法律问题需要整明白。
小区改名以后,房产证要改吗?
根据我国《房屋登记办法》第三十六条第二项的规定,房屋坐落的街道、门牌号或房屋名称变更的,应当办理变更登记。即因小区更名造成门牌号、房屋名称变更的,应当办理变更登记。
身份证、户口簿是否需要变更?
由于身份证、户口簿登记的地址与小区名称密切相关,如小区名称变更涉及身份证、户口簿登记地址的变更,需要根据名称变更情况向户口登记机关申报需变更的内容。
根据《中华人民共和国户口登记条例》第十七条的规定,户口登记的内容需要变更或者更正的时候,由户主或者本人向户口登记机关申报;户口登记机关审查属实后予以变更或者更正。
【记者】郎慧 李斌 董晨晨