
原标题:刚刚,中南医院被刺医生手术已完成,国家卫健委:强烈谴责暴力伤医行为!
最新消息:武汉大学中南医院被捅伤的张医生手术已完成。
事件回顾
今日12时12分,武汉大学中南医院官方微博发布消息称,该院一名外科医生坐诊时被不明人员持刀刺伤,医院正全力抢救。
12时59分,武汉市武昌区公安分局官方微博发布消息称,嫌疑人曾某(男,51岁,患者)因医疗纠纷持刀将医生张某(男,49岁)捅伤后跳楼自杀身亡。医生张某正在全力抢救中,案件原因调查及相关工作正在进行中。
13时54分,国家卫生健康委员会官方微博发布消息表示“密切关注,强烈谴责任何暴力伤医行为”。
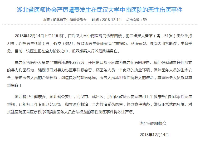
随后,湖北省卫计委官网发布“省医师协会严厉谴责发生在武汉大学中南医院的恶性伤医事件”书面消息。
根据描述,在武汉大学中南医院门诊部四楼,医生张某被连捅数刀,导致头颈胸部严重损伤、肠道破裂、腹部大血管断裂,生命垂危。
目击者还原现场
今天上午10点多,目击者王女士在该医院门诊大楼四楼看病时,隐约听到隔壁房间的护士在哭泣。有人说一名男医生被人用刀刺伤了,急需抢救,事发现场比较混乱。
王女士随众人下楼后,看到那名行凶男子躺在一楼地面上,已经死亡。医院保安人员正在用编织布将事发现场围起来。
医生被抢救中知情人士供图
目击者杨女士当时在门诊部一楼CT室准备做CT检查,亲眼看到受伤医生被送进CT室。被捅伤的医生伤势很严重,后来一辆救护车开到,又将该受伤医生接走了。
杨女士还告诉长江日报(ID:whcjrb)记者,捅伤医生的男子跳楼自杀了。
凶器知情人士供图
另有目击者说,这名男子是用一把长刀将医生刺伤的。事发后,这名男子爬到了窗外,从门诊大楼四楼坠落到了地面。众多民警赶到现场调查情况,并将现场封锁。
坠楼现场目击者供图
长江日报(ID:whcjrb)记者今天中午赶到现场看到,行凶男子的遗体已被运走。在该医院1号楼下,有不少民警和医院的安保人员在场处置。记者随后来到四楼外科大门口,大门紧闭,有不少安保人员值守。
事发现场记者费权摄
受伤医生经验丰富、风评优良
据了解,被刺伤的医生张某为该院泌尿外科主任医师。
张某是该医院医务处副处长,医学博士,湖北省泌尿外科委员。他从事泌尿系结石、感染、肿瘤、男科学疾病的临床诊治及治疗多年,积累了丰富的工作经验。他已公开发表论文20余篇,参编论著3部,曾获湖北省科技进步二等奖一项。
与受伤的张医生熟悉的一位医学专家说,张医生是个热心快肠的人,说话很直。
来自深圳的一位患者说,张医生的态度很好,对待患者很热情,是一位非常优秀的医生。
武汉市的一位患者称:“张医生在给我治疗的时候很细心,张医生医术高明,在我就诊的时候给了我很多有用的指导性意见,真心的感谢张医生的照顾和治疗,希望张医生身体健康。”
武汉市的另一位患者说,张医生对待患者和蔼可亲,平易近人,能够耐心地听患者陈述病情。
对暴力伤医事件零容忍
尊重医务人员就是尊重生命
作者:长江日报记者费权陈奇雄武叶