
与合肥老“街”挥手“道”别(图)
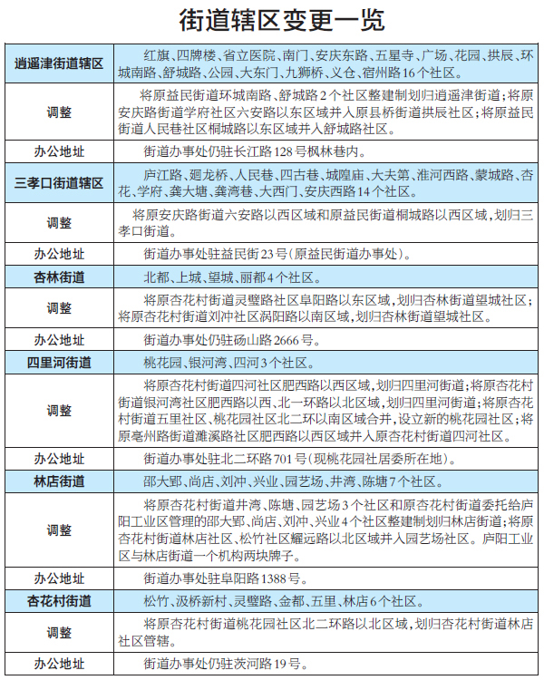
撤销三牌楼、县桥、安庆路、光明、益民5个街道,保留逍遥津街道,新设三孝口街道杏花村街道分化出四里河、林店2个街道;调整后的庐阳区下辖1乡1镇9街道

原益民街道办所在地已经挂上三孝口街道办的牌子
三牌楼、县桥、安庆路、光明、益民,这些合肥市民耳熟能详的街道从今以后将不复存在。与此同时,三孝口则将以街道的“名义”正式登上历史舞台。
昨天上午,庐阳区召开大会,正式对外宣布街道行政管辖范围调整方案,将老城区内6个街道整合为2个街道,撤销三牌楼等5个街道,保留逍遥津街道,新设三孝口街道。重划杏花村街道,增设四里河、林店2个街道。至此,调整后的庐阳区下辖1个乡、1个镇、9个街道。
老城区街道“6变2”
此番街道行政管辖范围调整,变动最大的就是老城区了。根据方案,将撤销三牌楼、县桥、安庆路、光明、益民5个街道,将老城区内6个街道整合为2个街道。即:将三牌楼街道、县桥街道并入逍遥津街道。将安庆路街道、光明街道、益民街道合并,设立新的三孝口街道。以路为界,调整双岗、亳州路、杏林、海棠4个街道管辖范围。
调整后,逍遥津街道和三孝口街道体量骤增。对此,庐阳区副区长李仲生表示,“6变2”的出发点就是为了进一步方便群众。现在将市区的几个街道并成两个大街道,辖区居民办事找一个点就可以了。
庐阳区区委常委、组织部长曹佑华也表示,老城区现在是寸土寸金,减少一些街道之后,可以腾出一批办公用房,便于辖区居民的日常活动安排。
“杏花村”一分为三
除了老城区,庐阳北部的杏花村街道管辖范围内,将增设四里河、林店2个街道。这也意味着,庐阳区内面积最大的一个街道被一分为三。
记者了解到,这已经不是杏花村街道第一次拆分调整了。2004年,杏花村镇“撤镇建街”时,面积相当于合肥最小街道的89倍。2005年,杏花村街道分化出海棠、杏林两个街道。现在则是在上次拆分的基础上,再次拆分。
“增设这两个街道的目的是为了促进庐阳区北部地区的发展,把干部往北部迁移,让更多的资源向北部倾斜。”庐阳区政府有关负责人表示。
街居改革年内进行
据悉,此次街道行政管辖范围调整,相关工作力争在3月底前完成。在调整过程中,庐阳区相关街道社区都将安排留守工作人员,保证居民办事不受影响。
“庐阳区街道行政管辖范围新一轮调整,是贯穿庐阳区全年街居管理体制改革工作的重要一环。”相关负责人表示。今年下半年,庐阳区还将进行街居改革。届时,将对街道和社居委的具体职能部门及人员变动进行安排。“目前,方案正在制定当中。”
该负责人表示,在改革之前,所有街道的人员将整体划转,近期冻结街道人事编制。等改革方案定下来,再进行下一步的人事调整。
与合肥老“街”挥手“道”别(图)
撤销三牌楼、县桥、安庆路、光明、益民5个街道,保留逍遥津街道,新设三孝口街道杏花村街道分化出四里河、林店2个街道;调整后的庐阳区下辖1乡1镇9街道

变的不光是名字
庐阳区为何选在这个时候进行大规模的街道行政管理范围调整呢?昨天的发布会上,庐阳区相关负责人称,撤并是为了整合资源,更好地为辖区居民服务。
该负责人表示,随着经济社会的快速发展,庐阳区的行政区划特别是老城区(环城路内)街道的管辖范围已不能适应形势发展的需要。如街道之间面积、人口差距较大。老城区6个街道中有5个街道面积在1平方公里以下,3个街道常住人口在2万人以下。最小的三牌楼街道只有0.52平方公里,常住人口1.57万人。而北部杏花村街道的面积为38.51平方公里,常住人口6.24万人,工作量悬殊很大。
此外,街道之间资源配置不合理,有的街道规模虽小,但机构设置、人员配备并不少,造成资源浪费。而有的街道规模较大,人员配备相对不足,难以为辖区居民提供全面周到的服务。
“通过调整和资源整合,弥补了庐阳老城区街道、社区硬件设施上的不足,辖区街道的区域范围、人口规模、经济总量等将进一步适应全区经济社会发展的需要。”曹佑华说。
四问“街道调整”
1.整合期间,被合并的街道居民如果需要去街道、社区办事,该去哪里呢?
曹佑华:街道整合不会影响居民办事。被撤销的街道会有一批留守人员,包括领导与具体办事员。一直到交接完毕运行正常为止。在这个过程中,居民办事去新街道与老街道均可。同时,社区所有工作人员均在岗在位,确保正常服务。
2.调整后的街道办事窗口,能否满足辖区居民的办事需求呢?
曹佑华:街道的办事窗口不像银行那样顾客都排着队,一般不会一下拥入很多人。加上我们每个社区都有办事窗口,很多工作都“下沉”到社区了,社区可以直接与区里对接,也减少了街道的工作量。
3.辖区居民的户口等身份信息今后要不要改呢?
曹佑华:身份信息主要是在公安部门,街道调整对此暂时没有影响。
4.调整期间,街道工作人员如何安置?
曹佑华:第一步是整建制划转,如三牌楼街道全员划入逍遥津街道,光明和益民街道整体划入新成立的三孝口街道。另外、县桥、安庆路街道人员整建制划转到增设的四里河、林店2个街道。保持人员与工作稳定,待启动全区街居管理体制改革后,再进行人员与一些岗位的细化调整。(马娜娜、郁宗菊、项春雷)