
内容摘要:通过对中国大陆、台湾、香港以及美国媒体关于“富士康员工跳楼”这一悲剧性社会事件的调查性报道展开高、中、低三个结构层次的框架分析发现,不同地区媒体对该悲剧性社会事件表现出了值得肯定与张扬的、共通的人性关怀。同时,它们将该事件置于了不同的报道框架,中国大陆媒体关注跳楼员工的社会生活、情感寄托,台湾媒体关注事件对台商的影响以及台商的管理模式问题,香港媒体既关注跳楼员工的生活,也关切事件对台商管理模式的影响,美国媒体关注富士康员工加薪之后对美国企业乃至美国经济的影响。不同地区媒体的报道框架因意识形态与文化差异、媒体本身所代表的立场或利益不同、与该事件关联的程度与角度不同、媒体运作惯习不同而产生,虽无好坏优劣之别,但即便是对“富士康员工跳楼”这样的悲剧性社会事件,群体间语言偏见和内外视角报道倾向明显存在,仍是跨文化传播需要努力消弱或降低的问题。
关键词:“富士康员工跳楼” 悲剧性社会事件 群体间语言偏见 跨文化传播
一、选题背景
2010年5月,全球最大“代工厂”富士康员工连续坠楼事件成为中外媒体共同关注的舆论焦点。从2010年1月23日19岁的马向前坠楼身亡到2010年5月27日,深圳富士康公司共有14名员工坠楼,12人死亡,2人身受重伤入院治疗,此外还有一人割脉自杀未遂。国内外各大媒体纷纷报道、调查与解读这一悲剧性社会事件。本研究从跨文化传播的角度解读中国大陆、台湾、香港和美国媒体对该事件的调查性报道,探讨其异同及报道思路和话语逻辑。
二、理论背景与研究问题
(一)框架理论
“框架”(frame)最早是由人类学家格雷戈里?贝特森(Gregory Bateson)于1955年提出的一个认知心理学概念,1974年社会学家欧文?戈夫曼(Erving Goffman)第一次将之引入文化社会学,后来“框架”的概念被引入新闻传播研究,成为定性研究方法的重要观点之一。
新闻传播研究中的框架是指“人们或组织对事件的主观解释与思考结构”。 新闻框架(news frame,有时也称为“媒介框架”)是框架理论在新闻传播研究中应用并形成的理论形态。新闻框架理论的中心问题是媒介如何反映现实并规范人们对其的理解。 新闻记者在新闻报道中运用新闻框架“框限”(或框选)部分事实、“选择”部分事实、以及主观地“重组”这些社会事实,最终赋予了新闻文本特定的意义,建构了客观社会现实,也影响了受众对社会现实的认知与理解。由此可见,新闻框架具有重要作用,体现为“选择”和“凸显”两个作用。
潘忠党曾指出,新闻框架的本质是强调不同的基本的价值观念。 媒体选择、强调与突出某种新闻框架往往揭示或暗示了其中所蕴含的特定的新闻主题、价值倾向等。关于新闻框架的研究异彩纷呈,其中,臧国仁将框架的内在结构划分为高层次结构、中层次结构与低层次结构三个结构层次。 高、中、低三个框架层次形成了一个立体的分析架构,能够对报道文本进行组合的、全面的、多层次的分析,反映新闻报道的总体情况。
(二)群体间语言偏见
跨文化传播研究中的群体间语言偏见理论指出,当描述一个内群体成员的积极行为或外群体成员的消极行为时,人们往往使用更为抽象的语言;而当提起内群体成员的消极行为或外群体成员的积极行为时,人们则使用更加具体的语言。
两种机制促成了群体间语言偏见,即:一是动机机制,即人们都有保护内群体的动机,而群体间语言偏见恰恰强化或保护了人们的社会认同。具体语言可以将行为与行为人区别开来,而抽象语言则习焉不察地体现着行为人稳定而持久的性情特质。因此,群体间语言偏见是一种称许内群体,贬损外群体,从而维护内群体形象的做法。二是认知机制,即与期待不一致的行为相比,人们在描述与自己期待一致的行为时更倾向于使用抽象的语言。其原因在于,与期待一致的行为凸显出稳定性与典型性,使用相对稳定的抽象语言进行描述更为合适。
(三)研究问题
具体来说,本研究聚集于探讨以下问题:
RQ1:不同地区媒体使用了怎样的报道框架报道“富士康员工跳楼”事件?
RQ2:不同地区媒体对该事件的报道框架是如何呈现的?
RQ3:如何解读与评判不同地区媒体的报道框架?
三、研究方法
(一)框架分析法
本研究主要根据高、中、低三个层次的框架结构对中国大陆、香港、台湾和美国针对“富士康跳楼事件”的报道进行文本分析,并采用了一定的定量统计分析,对三个层次框架结构内的报道内容展开分析。
(二)研究对象
由于“富士康员工跳楼”事件关系到作为事件发生地的中国大陆、作为富士康总公司所在地的中国台湾以及作为富士康公司产品“买家”的美国,因而笔者分别选取了三地的媒体。同时,出于比较研究的需要,本研究还选取了与中国大陆、台湾有近距离关系的香港的媒体。
关于“富士康员工跳楼”事件的新闻报道不胜枚举,而且表现出较强的同质性。本研究略去了对事件性新闻的关注,而是选择调查性报道作为分析文本。调查性报道是报道者通过自己比较长期而完整的积累、观察与最近的调查研究,对某一或某类社会事实或社会现象所进行的深入、系统或深入详细的报道。调查性报道一方面具有一定的独家性,体现出各个地区媒体的不同特色;另一方面其深入性有助于洞察媒体报道本身所带有的视角。
(三)样本选取
本研究主要选取了中国大陆的《三联生活周刊》和《南方周末》、台湾的《中国时报》、《自由时报》以及《壹周刊》、香港的《凤凰周刊》、美国的《纽约时报》作为研究样本。
《三联生活周刊》和《南方周末》素以调查性报道见长,其调查性报道作品可信度高,影响力大。《三联生活周刊》在2010年6月8日第23期刊出了封面故事“在富士康如何当工人——全球化竞争下的巨型企业调查”,中间包括4篇主要的文章:“富士康:一座工厂与一个阶层的爱与恨”、“梁超:回不了家的乡村子弟”、“一个大学毕业生的理想与现实”和“李海之死:青春的无解 ”。《南方周末》在2010年5月12日刊登了其实习生以打工者身份“潜伏”在富士康28天以及多次访问企业高层写就的三篇报道:“富士康‘八连跳’自杀之谜”,“破解富士康员工的自杀‘魔咒’”以及“活着——潜伏富士康28天手记”。本研究主要选取了这7篇文章作为研究样本。
笔者收集到台湾“四大报”中的相关调查性报道作为研究对象,包括《中国时报》的《富士康“十连跳”之后》、《自由时报》的《富士康一连串事件反映台商普遍的困境》、《壹周刊》的《网友卧底富士康3天揭9弊端,郭台铭首回应:绝非血汗工厂》。
香港《凤凰周刊》在2010年6月13日刊出封面文章“富士康自杀潮内幕”,其中包括3篇主要文章:“富士康内幕:13个人的残酷青春”、“郭台铭和他的‘代工帝国’”、“‘富士康事件’的台湾解读”。其中前两篇文章反映了香港媒体的视角,而“‘富士康事件’的台湾解读”多处引用各大台湾媒体的报道,反映了台湾媒体的视角,本研究将它归为台湾媒体的报道。
《纽约时报》在国际上享有一定的声誉,是美国报纸媒体的代表,较好地反映了美国媒体的报道视角。笔者通过搜索《纽约时报》网站,获得该报对“富士康员工跳楼”事件的调查性报道9篇,时间跨度从2010年3月21日到2010年7月5日。
四、研究发现
(一)高层次结构框架分析
高层次结构框架往往界定事件主题并定性事件,也即是回答戈夫曼的“这是什么事”的问题,体现了媒体对事件的根本看法与态度。新闻报道一般均存在高层次结构框架并经常以报道主题、标题、导语、直接引语等特定的形式表现出来。 本研究主要通过报道主题与标题分析中国大陆、台湾、香港与美国媒体对“富士康员工跳楼”事件的界定。
1.报道主题
报道主题是对新闻报道的主要内容的提炼、概括与阐述,反映了报道的侧重点。分析报道主题可以了解媒体对事件的根本看法及对事件主题、性质的界定。通过阅读与分析,本研究总结出中国大陆、台湾、香港和美国媒体呈现的“富士康员工跳楼”事件的报道主题如下(表1)。
由表1可见,几乎所有的调查性报道都关注跳楼员工自杀的原因。具体的分析认为,富士康的一些军事化管理方式缺乏人性关怀以及新一代打工者的心理健康问题造成了悲剧。媒体通过调查,普遍认为,富士康并非是“血汗工厂”,但富士康员工工作时间长、压力大、“不得不”加班、企业“资位”系统复杂、职位晋升空间渺茫等带来了问题,新一代打工者对现实生活失望,无法像上一代员工一样吃苦,心理承受能力不强等也是问题的根源。从中可见,面对“富士康员工跳楼”这样的悲剧性事件,不同地区媒体的调查性报道一致体现了较强的人性关怀,共同为生命的逝去刨根问底,总结原因,其中体现了对生命的一致珍视与对生命逝去的反思。

但是,不同地区媒体对事件本身给予了不同程度、不同角度的关注。中国大陆媒体主要关注作为普通人的跳楼员工的生活及其代表的新生代打工者的生存状态,跳楼员工背后的家庭生活和心理动态。台湾媒体关注台商在大陆的形象、声誉以及两岸经贸关系。美国媒体关注中国工人涨薪之后给美国经济带来的影响。香港媒体既关注跳楼员工背后的生活,也关注郭台铭所建立的“代工帝国”及其经济发展模式,视角介于中国大陆媒体与台湾媒体之间。
2.报道标题
高层次结构框架通常还以新闻标题的形式表现出来,而新闻标题往往直观地体现了媒体对新闻事件的定性。新闻标题与新闻主题密切相关,前述报道主题以分类的方式考察了报道内容,此处新闻标题则逐条考察报道内容。
从标题来看,《三联生活周刊》采用了”富士康与一个阶层的爱与恨”、“梁超:回不了的家乡”、“李海之死:青春的无解”等充满人情味的标题,进而关注整个新生代打工群体的生活状态。《南方周末》采用的大标题虽因有报纸营销方面的考量而多了务虚的成分,但其副标题,如“碎片化的生活”等,体现了其人文关怀。《自由时报》的标题“富士康一连串事件反映台商普遍的困境”鲜明地昭示着对该悲剧事件的反思、对台商在大陆的盈利模式与发展路径的思考,而不仅仅是关注人物的悲剧命运。香港媒体《凤凰周刊》的标题“跳楼自杀者背后的内情”和“郭台铭和他的‘代工帝国’”既关注小人物的生活与个人命运,也从宏观层面考察台资企业的生产模式。《纽约时报》早期的报道将富士康用“electronics supplier”(电子产品供给商)来标识,是站在美国苹果公司的视角如此指称富士康的。从中可以发现,美国媒体之所以如此关注富士康发生的这一事件,是因为该事件与苹果等企业的零件供应有关,可能影响苹果等企业的声誉。
(二)中层次结构框架分析
台湾学者钟蔚文等人认为,框架的中层次结构包括主要事件、先前事件、历史、结果、影响、归因、评估等7个方面。“主要事件”是指故事的主要内容,包括主要人物、情节与动作;“先前事件”是指在社会事件发生之前与其具有直接因果关系者;“历史”是指发生在主要事件之前一段时间但与主要事件有间接关系者;“结果”与“影响”则是指由主要事件引起的后果,包括直接(结果)与间接(影响)的效应;“归因”是对事件发生的因果推论;“评价”是指对事件现象的好恶(或赞成或反对)的态度。 结合研究问题,本研究通过影响与归因分析来探讨不同地区媒体的中层次结构框架。
1.影响分析
大陆媒体的调查性报道在考察跳楼事件的影响时,除却从社会层面思考新一代打工者的现状并表示担忧外,还描述了逝者带给家庭的悲剧,反映平凡家庭失去子女的痛苦与悲剧。例如,“自从失去最爱的小儿子后,江新梅连着几天粒米未进,只靠输液维持生活”。
台湾媒体担忧该事件对台商形象与两岸经贸关系的损害,指出针对事件的新闻炒作会制造台商在大陆的负面形象,“将是前所未有的灾难”。从更为深刻的层面,调查性报道指出,该事件凸显出两岸经济发展的结构性问题,就台湾经济发展来看,“以大陆为工厂”的“富士康模式”已走到了必须改变的拐点。
香港媒体既在个人层面描写该事件对一个家庭的灾难性影响,也在宏观层面反思台湾在大陆的“代工厂”模式所存在的种种问题及其影响。
《纽约时报》在考察该事件的影响时,关注富士康员工加薪导致的行业成本上升,会引发美国市场中产品的价格上涨。同时也指出,该事件使中国农民工获得了与厂家讨价还价的权力,藉此提高他们的待遇。此外,对政府接管富士康工厂寝室的举动,他们认为是一件值得关注的政治事件。
2.归因分析
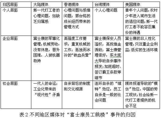
解读和反思“富士康员工跳楼”这一悲剧性事件是各大媒体调查性报道的重点。它们调查指出,这一系列的员工跳楼事件并不是一个孤立的事件,受到个人、企业和社会三个层面因素的共同影响。但不同地区媒体对每个层面的具体影响程度的判定(加权)与呈现不同(如表2)。

《南方周末》认为富士康员工跳楼之死是一代工人的命运。在“人被机器劫持了”的情境下,“压缩的社交时间使得工人们越来越疏离集体”,现实处境与心理压力的合力导致自杀。在调查性报道中,作者采用涂尔干(Emile Durkheim)《自杀论》的解释,将对组织和集体归属感作为重要原因来阐述。《三联生活周刊》的调查性报道将“富士康员工跳楼”的悲剧放在中国现代化进程中诠释。富士康员工大多是“新一代的打工者”,他们“在传统乡村的伦理和规范中长大,又接受着西方知识的教育和现代世界的召唤。他们似乎都具备了工业社会和农业社会的两种常识,但又并不属于哪一种。”文章中使用了费孝通先生的一个概念,——“逃亡者”,即接受了西方现代知识教育的乡村子弟,无法再回到代表中国传统文明的乡村社区,但他们在城市又不能谋到实现自我价值的职业。在这充满“现代性”色彩的矛盾心理中,这些年轻人走上了悲剧之路。
《凤凰周刊》也将富士康员工自杀的原因归为富士康的管理模式以及新一代员工的心理压力等。但值得关注的是,其归因部分地指向了郭台铭的成长经历所带来的公司管理风格。郭台铭平民创富的故事树立了他勤奋苦干的创业者与“工作狂式”的企业家形象,这导致富士康的科层等级森严,企业文化高度强调执行力。“在富士康的一个重要存活法则是,只要上级让做一件事,你的回答只能有四种选择:嗯,是,好,OK。”
台湾媒体调查性报道的归因关于企业层面的问题,但是,它们将原因细致地归纳到某个点上而不是广泛地指责富士康的非人性化管理,例如,具体提到保安人员的问题、企业太过庞大的问题,等等。正如报道中所述,“魔鬼总藏在细节里”,直指富士康存在的各种细节问题。
《纽约时报》的归因既有责难富士康的部分,也有为其辩护的成分,体现了平衡的原则。其调查性报道指出,富士康诸多非人性化的管理模式导致了自杀事件频发,同时引用消息源称这样的自杀死亡率低于中国的平均自杀死亡率。对个人层面原因的分析,虽然《纽约时报》和中国大陆媒体一样都提及了个人原因,但与大陆媒体强调个人的心理归属感和成就感方面的原因不同,它侧重阐述个人的现实困境对跳楼自杀的诱发。《纽约时报》还把跳楼事件频发的原因归为媒体报道引发的模仿行为,视角独特,批判与反思媒体的社会责任,意义深远。
(三)低层次结构框架分析
根据臧国仁的论述,低层次结构框架是框架通过语言或符号的呈现。 本小节主要通过分析关键词(语言)来考察不同地区媒体报道“富士康员工跳楼”事件的低层次结构框架,透析媒体所建构的事件的主要关注点。
媒体通过选取或拒绝某些关键词能够强化主题、凸显报道对象和塑造媒介形象。正如恩特曼(R.M. Entam)所指出,“新闻文本的框架是通过使用或拒绝使用某些关键词、常用语、僵化的形象、信息源和句子,通过某些事实和判断的聚合来强化主题。” 国内也有论者认为,“中国当代传媒话语的阐述功能,常常取决于‘关键词’的选择和运用。”
运用词频软件统计分析后发现,某些词汇在不同地区媒体的调查性报道中得到了凸显(如表3)。

注:由于在不同地区媒体中所选取的文章样本量不同,具体的数目之间并没有可比性。但是,这不影响词频统计可以作为一个感知报道关注点的参考材料。
这些词汇大多与富士康有关,针对其条件、管理、成本和加班等。同时,也涉及到薪酬问题。从这些词汇的频繁使用可以看出,媒体的调查性报道质疑富士康的管理方式。如对《纽约时报》报道的用词进行深入考察,发现涉及用工条件(conditions)26次,其中大部分与严峻的条件(harsh conditions)相关,而对“管理”(management)一词的修饰也大多是“森严”(authoritarian )。
不同地区媒体还使用了自身独特而重要的高频词。通过对大陆媒体样本进行词频分析发现,几个死亡者的名字(梁超出现28次,卢新22次,李祥庆19次,李金明、梁峰各11次)频繁出现。另外,手机出现23次,乡村18次,跳舞17次,老师20次,同事、压力各11次,电脑10次。这些关键词关注跳楼员工个人及其家庭,关注社会底层打工者。“手机”一词指向新一代打工者大多通过手机或电脑来排遣工作的枯燥,“乡村”、“老师”指向他们对于回不去的乡村以及上学时的老师总是怀有特殊的情感。“跳舞”一词指向富士康员工生活的另一面,具有人性化色彩。

台湾媒体的调查性报道中,台商出现14次,其关注点要么是其他台商为郭台铭减压,要么探讨台商该如何应对类似的“危机”。“保安”一词出现4次,指向富士康管理的细节问题。
香港媒体报道中,台湾出现28次,大陆出现26次,对于该事件的重要关联方其秉持了平衡路线。“帝国”一词出现了7次,香港媒体将富士康视为“代工帝国”,既认可富士康的经济成就,也暗讽其管理模式。“关系”一词出现了8次,在探讨打工者生存状态时常使用“关系”一词,指向人际关系对富士康员工的归属感和心理健康的影响。
《纽约时报》的调查性报道中苹果公司(Apple)出现36次,戴尔公司(Dell)18次,惠普公司(HP)15次,这是这些报道与大陆、台湾、香港媒体报道的显著用词差异。可见《纽约时报》对本国大型跨国企业的话语偏斜,其报道中不但多次引用美国大型跨国企业作为消息来源,而且十分注重该事件对这些企业可能造成的影响。权利(rights)出现了14次,使用在“human right groups”(人权组织)、“worker’s rights”(工人的权利)等地方,指向其将工人的权利视为重要报道元素。
五、结论与讨论
本研究通过对中国大陆、台湾、香港与美国媒体关于“富士康员工跳楼”事件的调查性报道进行高、中、低三个结构层次的框架分析发现,不同地区媒体将该事件置于了不同的报道框架,中国大陆媒体关注跳楼员工的社会生活、情感寄托,台湾媒体关注事件对台商的影响以及台商的管理模式问题,香港媒体既关注跳楼员工的生活,也关切事件对台商管理模式的影响,美国媒体关注富士康员工加薪之后对美国企业乃至美国经济的影响。但是,对于这一悲剧性社会事件,不同地区媒体都表现出了共通的人文关怀,探讨生命逝去的原因,探究富士康军事化管理的问题,关注中国新一代打工者的生存状态,彰显了对生命的珍视与敬畏。
“富士康员工跳楼”事件由于牵涉到社会结构和组织中的诸多链条并引发了多重效应,它已经远远超出了一个悲剧性社会事件本身。不同地区媒体对其报道框架的差异是由意识形态与文化差异、媒体本身所代表的立场或利益不同、与该事件关联的程度与角度不同以及媒体的运作惯习不同等原因造成的,报道框架本身并无好坏优劣之分。
从跨文化传播的角度审视,即便是对于“富士康员工跳楼”这样的悲剧性社会事件,不同地区媒体的报道仍然明显存在群体间语言偏见。例如,在不同地区媒体调查性报道的归因过程中,我们发现,虽然它们均提到了富士康管理的非人性化,但在台湾媒体的归因表述细节化倾向中可以明显地看出群体间话语偏见。富士康是台资企业的代表,是台湾媒体的内群体,当提到富士康的消极行为时,台湾媒体采取的是更具体的语言,将行为与行为人分开,以维护内群体的形象。而在其他媒体的归因表述中,作为富士康的外群体,他们采用相对抽象的语言,凸显出富士康作为台商管理模式代表的典型性。
不同地区媒体对“富士康员工跳楼”事件的跨文化传播还存在明显的内视角与外视角问题。内视角是源自文学研究的一个概念,关照人物内心的心理活动。对某一事件采取内视角进行观察,能洞察其中的主要问题,而不会有“隔岸观火”之感。外视角是与内视角相对应的一个概念,注重考察事件外部的人物和环境。对某一事件采取外视角进行考察,关注的是其与所处环境之间的关系。该事件发生在中国大陆,大陆媒体采取了内视角报道该事件,将富士康跳楼员工看成是有血有肉的个体,通过细节化的描述挖掘其个人、家庭以及社会层面的问题。而台湾与美国的媒体则多采取了外视角考察该事件。这些媒体虽也探究事件背后的原因,但其更为关注其所代表的利益、其直接受众所关注的事情与该事件之间的联系,并用普适的观念来考察该事件,寻找将“陌生事件”化为熟悉事件的切入点。台湾媒体关注台商发展模式及两岸经贸关系发展,将富士康员工看成台资企业“获利的工具”,美国媒体关注富士康员工加薪对美国带来的经济影响,将富士康员工看成是影响其“经济链上的一份子”。香港与该事件没有直接的利益关联,而且与该事件发生地有着地理和文化上的接近性,它采取了内视角关照事件对中国社会的影响、外视角关照事件对世界经济,尤其是对台商的影响。
不同地区媒体对悲剧性社会事件的共通的人性关怀是值得肯定与张扬的,对其中客观存在的报道框架的差异以及群体间语言偏见、内外视角倾向,则需要本着沟通、文明、友爱、共享、发展的人类交往准则予以理解,并采取有效的途径予以一定程度的消弱或减少。从新闻专业主义的视角考察,媒体报道应该尽可能地秉承专业主义的客观、公正、平衡理念,尽可能地消减跨文化传播的误解与冲突,趋向人类的理解、共享与发展。
本研究围绕研究问题选择了不同地区、媒体、报道样本开展比较分析,存在样本代表性的问题,缺乏推及总体的外部效度,需要后续研究继续推进。在进行框架分析时,本研究尽可能地降低主观因素的影响,但显然未能完全排除,这也需要在研究方法上不断改进。对于中国大陆、台湾、香港、美国媒体对于该事件报道的异同还有待进一步呈现与解读。对于该事件跨文化报道倾向或偏向的产生,如能够采访到参与报道的记者或编辑本人,将极大地丰富文本解读的厚度并拓延其效度,这是后续研究努力的方向。(作者系:武汉大学新闻与传播学院)
参考文献
[1]Goffman,E.(1974).Frame analysis:An essay on the organization of experience.Englewood
liffs,NJ:Prentice-Hall.
[2][美]梅欧著;费孝通,译.工业文明的社会问题[M].北京:商务印书馆,1964.
[3]陈荣武.“80、90后”新生代农民工自杀现象的社会学反思[J].青年探索,2010(6):79-85.
[4]樊凡.中西新闻比较论[M].武汉:武汉大学出版社,1994.
[5]刘九洲.对中国当代传媒话语的情景分析——以1950年至1977年《人民日报》元旦社论关键词为例[J].三峡大学学报(人文社会科学版),2008(5):52-57.
[6]潘忠党.新闻架构研究的兴起与误区[A].李彬、杨芳、尹丽娟.新闻传播学前沿讲座录[M].北京:清华大学出版社,2005.
[7]清华大学课题组.新闻构架与国家利益—中美媒体关于中国驻南使馆被炸和学生示威报道的比较分析[O/L].http://academic.mediachina.net/article.php?id=2208,2011年8月28日浏览。
[8]单波.跨文化传播的问题与可能性[M].武汉:武汉大学出版社,2010.
[9]石义彬,吴世文.从英美澳三国主流大报对新疆“7.5事件”的报道看新闻偏见[J].中国媒体发展报告,2010:286-298.
[10]于德山.布尔迪厄的新闻场域理论及其现代意义[J].新闻知识.2005(5):34-36.
[11]杨雨丹.新闻惯习的产生与生产——惯习视角下的新闻生产[J].国际新闻界,2009(11):51-54.
[12][台]臧国仁.新闻报导与真实建构:新闻框架理论的观点[O/L]. http://ccs.nccu.edu.tw/UPLOAD_FILES/HISTORY_PAPER_FILES/950_1.pdf,2011年8月24日浏览。
[13][台]臧国仁.新闻媒体与消息来源——媒介框架与真实建构之论述[M].台北:三民书局,1999.
[14]张洪忠.大众传播学的议程设置理论与框架理论关系探讨[J].西南民族学院学报(哲学社会科学版),2001(10):88-91.
[15]展江.公民社会视野下的转轨中国——从富士康事件看当代新闻界——商界关系[J].中国新闻周刊,2006(9):33-36.
[16]张克旭,黄敏.关注台海——网络媒体关于5?20事件报导的对比分析[J].新闻与传播研究,2000(4):2-12.
[17]张志安.深度报道的轨迹回望与问题反思——以新闻专业主义为视角[J].新闻与传播评论,2009:176-183.