知情人:早知“统计局会出大事” 没料到是局长
2016年01月27日 00:07
来源:海外网 作者:独孤九段
原标题:保安不保,何其速哉王保安可能从来没有想到,自己的仕途会以这样的方式匆忙结束。 今天下午,国家统计局召开了一场新闻通气会。身为局长的王保安亲自就中国经济形势回答记者提问,言辞间依然充满了信心。会

原标题:保安不保,何其速哉
王保安可能从来没有想到,自己的仕途会以这样的方式匆忙结束。
今天下午,国家统计局召开了一场新闻通气会。身为局长的王保安亲自就中国经济形势回答记者提问,言辞间依然充满了信心。会后,他还接受了个别媒体的专访。而三个小时后,中纪委网站赫然挂出一条消息:
国家统计局党组书记、局长王保安涉嫌严重违纪,接受组织调查。
从2015年4月调任国家统计局以来,王保安在新岗位的任上不足一年,这位被外界认为“重用”“前途看好”的年轻部级干部,匆忙以这种方式谢幕,令许多人猝不及防。
岛叔在财经口认识王保安的一些朋友,对王保安的猝然落马均表示震惊,也深表遗憾,王保安在财政部工作期间以能干著称。在财税部门任职多年,31岁正处,37岁正厅,当过部长秘书,在财税系统多个岗位历练,期间也挂职过黑龙江省长助理,有地方履职经历,更重要的是,王保安是学者型官员,经济学博士后,著名经济学家厉以宁先生的门生,对财政体制改革深有研究。这种学历与经历,在整个官场中,也是寥寥可数的。
按理说,前途看好,如果不出意外,他也可能同之前的几位前任一样,荣升正部,主政一方。
但一切,戛然而止。
1、巡视
据岛上的知情人士透露,上午参加有关会议时,就得知“统计局会出大事”,但谁都没料到竟是局长王保安。
时间拨回到2015年的10月底,这一次,是中央第八巡视组开展的专项巡视,轮到了国家统计局。
从2013年开始,在中央的反腐和正风肃纪中,在纷纷落马的各类老虎背后,总有一个关键词绕不过去:巡视。
根据中纪委网站公布的材料,十八大以来,中央纪委立案调查的领导干部中,一半以上是根据巡视移交的问题线索查处的。这其中就包括证监会的主任助理张育军和副主席姚刚,就是在中央巡视组进驻后不久被查处。
岛叔跟了中纪委三年反腐,明显感觉到查处速度越来越快。
这个快,是有数字根据的。还是看看中纪委自己怎么说。

2014-2015年,每半年作为一个时间段,从接受组织调查到发布纪律处分通报,平均间隔时间分别为253天、183天、119天、78天。从单个官员看,2014年被立案调查的时间最长的达到了428天;而2015年,明显提速,最短达到了59天。
这效率,堪称“风一样的男子”。
2、纪律
这个提速的背后,可不是草草结案。跟办案理念的转变有很大关系。
如果常关注反腐动向,你可以发现,在2014年,很多官员的落马伴随着两个词:违法和违纪,这似乎成了落马官员的标配,应声落马,免不了司法受审,锒铛入狱。而2015年下半年开始,很多官员落马往往只出现一个词:违纪。相应处理的方式也逐渐多了起来,除了过去常见的党内警告、处分等处理方式外,还有降职处理,以及落在四川省前省长魏宏头上的反省思过。
用老王的话说,就是“治‘病树’、拔‘烂树’、保护‘森林’;对审查对象以‘同志’相称,从学习党章入手,重温入党誓词,唤醒对‘激情燃烧岁月’的记忆”。
为的是什么?治病救人。
也就是说,到这一步为止,还是在党的纪律、规矩系统里处理。老王也说了:“让咬耳朵、扯袖子,红红脸、出出汗成为常态,党纪轻处分、组织调整成为大多数,重处分、重大职务调整的是少数,而严重违纪涉嫌违法立案审查的只能是极极少数。”
3、效率
不过这病有救没救,还得看深挖以后,是不是有违法犯罪线索。所以,之前办案时务求完美,“吃干榨净”,直接把人送上法庭,非要把违纪和违法的所有问题都搞清楚,结果纪委成了党内“公检法”,越厨代庖。
这也就是“纪法不分”,党内的纪委跟国家机构中的“公检法”权责混杂在一块,而往往纪委代办了“公检法”的本职,造成“公检法”在贪腐案件中地位尴尬,也免不了外界“橡皮图章”的质疑。
所以,把党内的纪律和国家的法律分开,当然是让纪委能聚焦本职工作。这也就是从2014年开始,专项巡视逐步普及开来,而且更加注重具体问题。比如,去年的3轮巡视,就是针对从严治党、党的政治纪律、政治规矩执行情况来开展的。
去年的专项巡视就明确提出,巡视是对党组织和党员领导干部的巡视(目标人群),是政治巡视不是业务巡视(目标领域)。巡视组会围绕坚持党的领导,严格遵循党章,检查党的路线方针政策执行情况,着力发现违反政治纪律和政治规矩、违反中央八项规定精神、违规选人用人和腐败问题,巡视监督越做越实、越做越细。
聚焦点越小,当然进驻后的目的性也越强,旁的不论,只论纪律、规矩。这恐怕就是为什么巡视组结束国家统计局的巡视后不到一个月,巡视结果都尚未通报,肩负党风廉政主体责任的王保安就猝然落马的原因。
而可以印证的,最恰当的无非就是王岐山在中纪委六中全会报告中提及的四个字:“快查快结”。
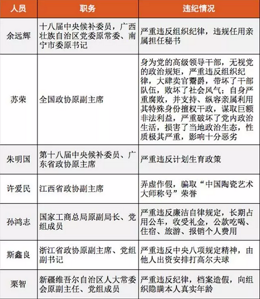
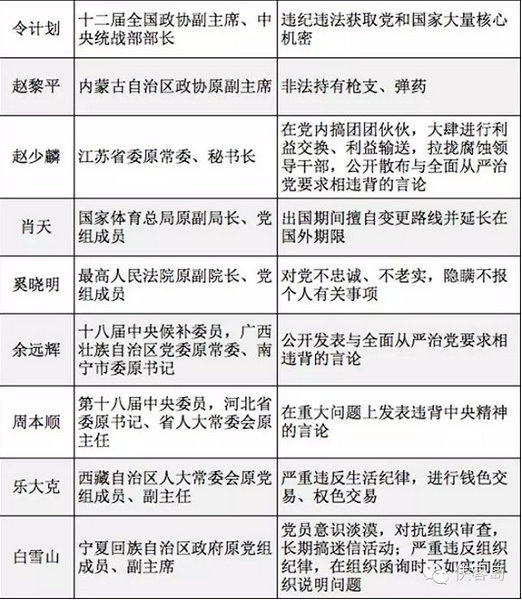
所以,今年的打虎节奏如何?不必多言。而官员因为违纪落马的原因很多,王保安的原因恐怕也是“太阳底下无新事”。姑且把领导干部违纪的类型附录如下,有心者便可会意,无出一个“私”字。


2年前,王保安在接受采访的时候,以茶杯为例,说:“如果一个人的心胸,只有一个茶杯大小,那么他很可能只能做得了一杯水的事。要目光远大、宽以待人、立志高远。心如逸马,志如缰绳,如果只打自己的小九九,以己之利而一叶障目、不见泰山,就会误事、误人、误己。”
而2年后,不想他误的竟然是自己。
[责任编辑:宇文杰 PN051]
责任编辑:宇文杰 PN051

凤凰资讯官方微信
视频
-
李咏珍贵私人照曝光:24岁结婚照甜蜜青涩
播放数:145391
-
金庸去世享年94岁,三版“小龙女”李若彤刘亦菲陈妍希悼念
播放数:3277
-
章泽天棒球写真旧照曝光 穿清华校服肤白貌美嫩出水
播放数:143449
-
老年痴呆男子走失10天 在离家1公里工地与工人同住
播放数:165128


